大牛自考网
当前位置:首页>自考资讯>自考报名>2026年成考本科跟自考本科有什么区别?详解!

2026年成考本科跟自考本科有什么区别?详解!

更新时间:2026/3/23 15:31:15  栏目:自考报名  来源:大牛自考网  阅读( )
导读:在国家认可的文凭方面,自考和成考均有着相同的法律效力。但是自考的含金量稍微比成考高一些。具体体现在文凭的核发机构、入学方式、考试难度及认可度等方面。

2026年成考本科跟自考本科有什么区别?详解!

2026年成考本科跟自考本科,存在诸多不同之处,是许多需要提升学历的同学们所关心的话题。对于参加自考的考生们来说,了解两者的区别和特点,有助于选择适合自己的学习方式,提升学历水平。本文将详细解析2026年成考本科跟自考本科之间的区别,为考生们提供参考。

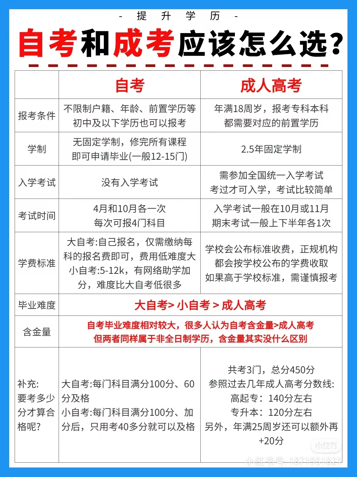
一、2026年成考本科跟自考本科含金量对比

在国家认可的文凭方面,自考和成考均有着相同的法律效力。但是自考的含金量稍微比成考高一些。具体体现在文凭的核发机构、入学方式、考试难度及认可度等方面。

1.成考文凭由上的各大学成教学院核发,即所考取的成教大学发放的毕业证上印有该大学的印章。而自考文凭上发放有两个章,一个是主考院校,一个是当地自考委员会。

2.自考实行宽进严出制度,无需参加考试即可入学,想要拿证则需要一门一门参加国家统考并通过。相较于成考,自考的难度更大,需要付出巨大的努力。

3.在考公考编中,自考本科相比于成考本科认可度会更高,部分岗位并不认可成考本科。

4.对于出国留学来说,世界上有20多个国家认可自考本科学历,但只有9个国家认可成考本科学历。

二、费用对比

在报名费用方面,自考本科每科30-60元,加上论文指导和实践课程,约2000-3000元不等,选择机构助学报班费用则在8000到10000元。而成考本科需要交学费,每年大约3000元左右,纯自学不报班的话,自考本科花费的费用会比成考本科要少。

三、建议自考还是成考

根据不同群体的特点和需求,给出以下建议:

1.急于拿证的群体、低学历群体或想考编或统招专科生适合报考自考本科,含金量高,有认可度。

2.时间充足、备考能力弱的群体适合报考成考本科,课程任务轻,简单拿证。

3.宝妈和空闲时间少的在职群体适合报考成考本科,能在空闲之余快速完成学分任务。

四、考试难度对比

自考本科考试难度相对较大,有12-16门科目,都是闭卷考,达到60分即可,想要双证还需考取学位英语。而成考本科入学考试考核内容为高中的知识,考试相对简单,基本上是去上课都会合格的程度。

结语:

2026年成考本科跟自考本科各有特点,适合不同群体的学生选择。考生们可以根据自身条件和需求,合理选择适合自己的学习方式,提升学历水平,实现个人发展目标。如有更多疑问,建议向专业的学习辅导老师咨询,获取更多帮助和指导。