大牛自考网
当前位置:首页>自考资讯>自考报名>现在广东大自考难还是小自考难呢 有什么区别

现在广东大自考难还是小自考难呢 有什么区别

更新时间:2026/3/23 15:29:08  栏目:自考报名  来源:大牛自考网  阅读( )
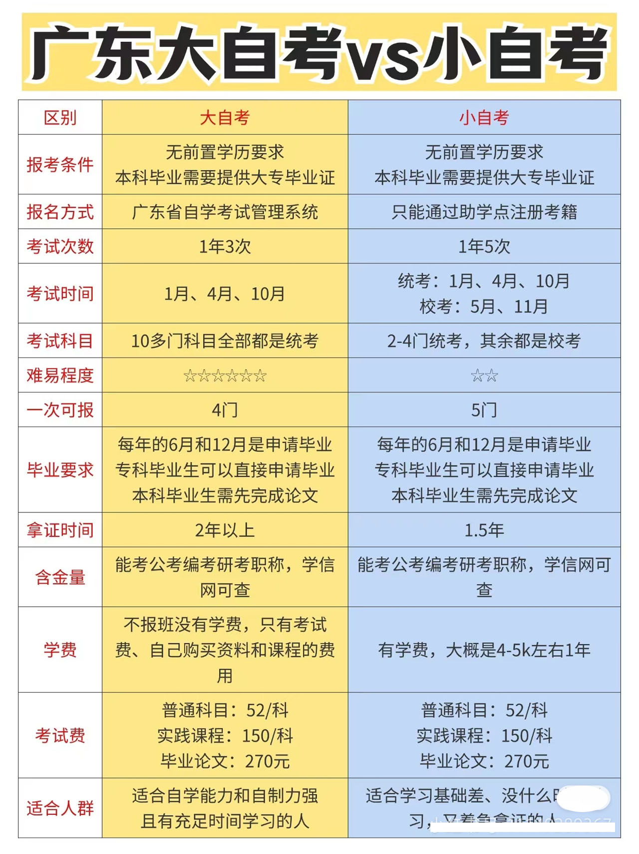
导读:小自考为校考,不需要花太多精力去学习,只需要花时间复习备考统考的6门科目,数学类科目和英语可以用校考代替,考试难度相对低很多。

广东省的学生们在提升学历的过程中,经常要面对选择考取大自考还是小自考的问题。那么,究竟广东大自考难还是小自考难呢?它们究竟有何区别呢?接下来将从难度对比、费用对比、学校和专业推荐以及全国范围的情况来进行探讨。

现在广东大自考难还是小自考难呢 有什么区别

一、难度对比

1. 广东大自考难度:大自考所有科目都是统考,需要复习硬考,尤其是涉及英语和数学等科目,对基础稍差的同学来说难度较大。

2. 广东小自考难度:小自考为校考,不需要花太多精力去学习,只需要花时间复习备考统考的6门科目,数学类科目和英语可以用校考代替,考试难度相对低很多。

二、费用对比

1. 广东大自考费用:每科30-50元,考十几门科目,加上教材费用、论文费用等,总费用在2000-3000元左右。

2. 广东小自考费用:需要通过助学点报名,学费一般在3000-8000元不等,比大自考要贵。

三、广东省小自考学校和专业推荐

1. 可以报考的小自考学校:华南师范大学、华南农业大学、广东工业大学、广东财经大学、汕头大学、深圳大学、广东外语外贸大学等。

2. 可以报考的小自考专业:视觉传达设计、环境设计、动漫设计、视觉传播设计与制作、环境艺术设计等。

四、全国范围小自考情况

1. 小自考地区分布:少数省份在进行试点,如四川省、湖南省、湖北省、广东省、福建省、江苏省、甘肃省、重庆市、海南省、贵州省等地,其中四川省小自考发展最为成熟,学校数量和专业数量都居全国之首。

通过以上对广东大自考和小自考的难度、费用、学校和专业推荐以及全国范围的情况的对比分析,希望参加自考的考生们有所收获,能够更好地根据自身情况做出选择。如有更多疑问或需要更详细的咨询信息,欢迎在线咨询大牛老师进行更深入的了解。愿广东省的学子们在自考的路上取得理想的成绩!