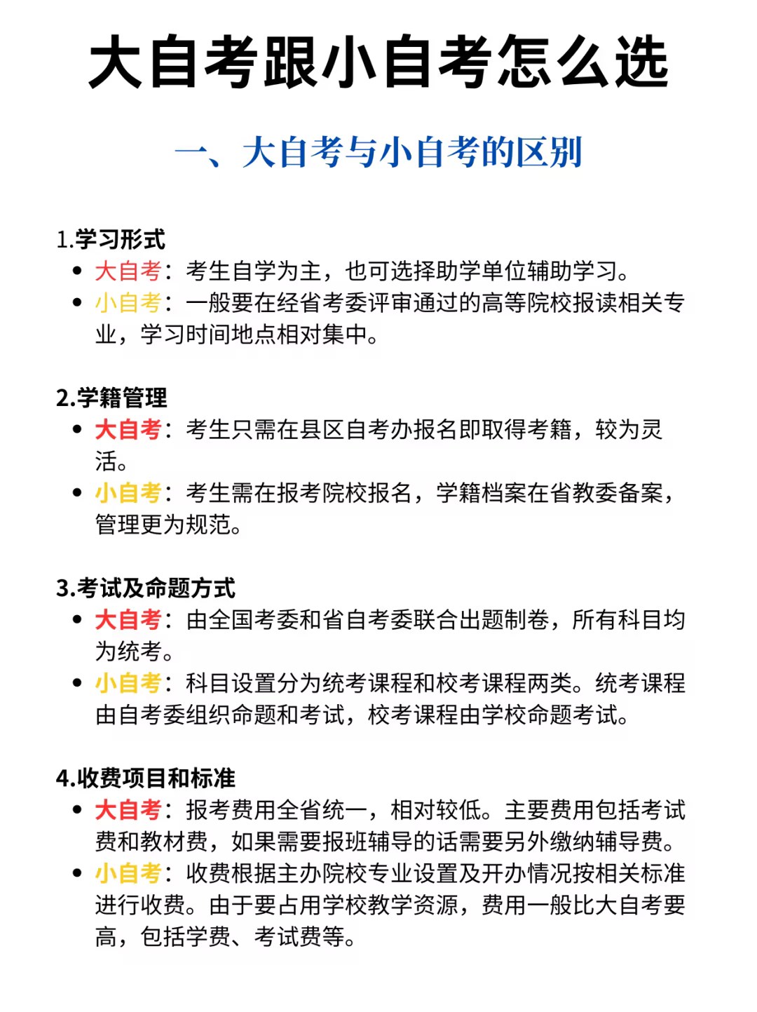
大牛自考网
当前位置:首页>自考资讯>全国自考>2026年湛江小自考优势有哪些?怎么报考?

2026年湛江小自考优势有哪些?怎么报考?

更新时间:2026/3/21 15:22:28  栏目:全国自考  来源:大牛自考网  阅读( )
导读:湛江小自考统考科目少,一般只需要考三门笔试,其他都是实践课非常简单。

这是一篇关于2026年湛江小自考的详细介绍,希望能帮助到各位考生!

一、2026年湛江小自考优势有哪些

从小自考特性来看,自然比大自考要更具优势,详情如下:

1、小自考统考科目少,一般只需要考三门笔试,其他都是实践课非常简单。

2、小自考多以校考为主,考试并不严格,通过率高

3、小自考考试虽简单,但其含金量跟大自考一致,同样能考公考研考编。

4、小自考最快能在1.5年拿证,属于自考中蕞快的一档。

温馨提示:想要快速领证,小自考自然是优选。

二、2026年湛江小自考报名须知

湛江小自考报名需要了解的信息会比大自考要求,毕竟报考方式不同,如下是详情:

⑴报名方式:不能自己报考,需要通过官方助学点报考;

⑵报考条件:几乎人人能报考,初中和小学文凭也都符合。

⑶报名时间:小自考每年有四次报名机会。报名在2月、5月、8月和10月前后;

⑷考试时间:1月、4月、7月和10月,其中4月和10月是统考(跟大自考一样),1月和7月是校考。

⑸报名材料:身份证正反面照片或者扫描件+二寸蓝底电子版免冠证件照+自考报名表。

温馨提示:自考报名不用自己亲自报考,提交资料给助学点老师就可以了。

三、2026年湛江小自考专业选择

湛江小自考能选择学校和专业是有限的,毕竟在广东省内开放小自考的院校有限,不过不需要担心,即便有限也不影响含金量。如下是详解:

⑴小自考学校:华南师范大学、华南农业大学、广东工业大学、广东财经大学、汕头大学、深圳大学、广东外语外贸大学等等。

⑵小自考专业:视觉传达设计、环境设计、动漫设计、视觉传播设计与制作、环境艺术设计等。

四、2026年湛江小自考通过率怎样

只要你不弃考,几乎能达到99%。一般来说,湛江小自考难点会在统考科目上,也就是公共科目上。考过三门统考科目,后续的实践课就会非常简单,你只要出现不缺考基本都能过。当然你不能乱操作或者违反考试纪律。

五、2026年湛江小自考几年拿证

从正常的考试规律来看,2026年湛江小自考能在1.5年完成拿证。这并非虚假宣传语,因为校考+统考本就4次考试,其中统考顺利的话也是一个考期就能考完。而实践课只要你配合基本上都会给予你过,每年4次考试,一年半拿证绰绰有余。

以上便是关于2026年湛江小自考优势的全部内容,希望对考生有所帮助。如果想要了解更多小自考咨询,欢迎点击咨询在线老师。