大牛自考网
当前位置:首页>自考热点>2026年国家开放大学报考条件是什么?能选的专业有哪些?

2026年国家开放大学报考条件是什么?能选的专业有哪些?

更新时间:2026/3/23 15:29:45  栏目:自考热点  来源:大牛自考网  阅读( )
导读:2026年国家开放大学报考条件需达到一定标准。首先,入学方式为免试入学,即无需参加国家统考。报名时间分为春季和秋季,分别为1-3月份和6-9月份。

2026年国家开放大学报考条件需达到一定标准。首先,入学方式为免试入学,即无需参加国家统考。报名时间分为春季和秋季,分别为1-3月份和6-9月份。招生对象包括具有高中、中专、中职、技校学历的大专学员,以及具有国民教育系列的大专学历的本科学员。报名方式为持身份证原件、毕业证原件、两张小一寸蓝底照片到校本部及各区分校报考。

2026年国家开放大学报考条件是什么?能选的专业有哪些?

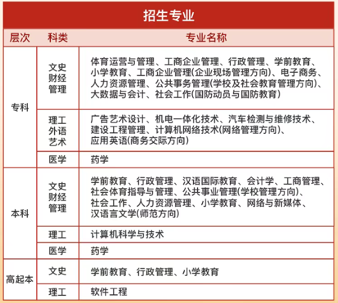
二、2026年国家开放大学可选专业

2026年国家开放大学提供的专业涵盖高起专和专升本两个方向。高起专专业包括市场营销、电子商务、大数据与会计、公共事务管理、工商企业管理、建设工程管理、现代物业管理、国际经济与贸易、计算机应用技术等。专升本专业则包括法学、汉语言文学、学前教育、经济与金融、电子商务、行政管理、市场营销、物联网工程、商务英语、计算机科学与技术、土木工程等多个领域。

三、2026年国家开放大学学费标准

2026年国家开放大学的学制长度为2.5年,学费支付方式为分三年支付。根据规定,专科每年学费约为2300元,本科每年学费约为3000元左右。因此,按照这个计费方式,专科总学费约需6000元,本科总学费约需8000元。学费相对较低,适合有学历提升需求的同学选择。

四、2026年国家开放大学远程教学模式

在2026年国家开放大学,学员不需要到学校上课,而是采用远程自学模式。教学模式包括面授辅导、视频课件、教材自学和在线作业考核。部分课程通过在线作业考核,部分课程通过期末考试考核,考试集中在校本部或各地分校进行。本科学员无需通过国家两门统考科目,灵活的学习方式能够更好地适应工作和生活节奏。

2026年国家开放大学为有学历提升需求的学员提供了一个灵活、便捷的学习机会。学校的开放与创新,让更多人有机会获取学历提升的机会,为个人的职业发展和提升自身素质打下坚实基础。希望更多参加自考的考生能够了解并选择2026年国家开放大学,获得更广阔的发展机遇。欢迎大家在线咨询大牛老师,共同探讨学习之路,共同成长!