大牛自考网
当前位置:首页>自考热点>26年自学考试能带手表进入考场吗?附考试规定!

26年自学考试能带手表进入考场吗?附考试规定!

更新时间:2026/3/7 18:04:55  栏目:自考热点  来源:大牛自考网  阅读( )
导读:26年自学考试需要了解并遵守以下考试须知。首先,准考证的打印是非常重要的,考生需在考试前10天登录自学考试管理系统下载并打印准考证,并妥善保管。

26年自学考试需要了解并遵守以下考试须知。首先,准考证的打印是非常重要的,考生需在考试前10天登录自学考试管理系统下载并打印准考证,并妥善保管。其次,考生应按准考证上注明的考试时间提前到达考场,建议提前30分钟抵达,以便有充裕的时间进行签到和身份核验。同时,考生需携带有效身份证件和准考证参加考试,缺一不可。考生可携带必要的考试用品,但不得携带手机、手表、电子设备等违禁物品进入考场,违纪行为将会被严肃处理。

26年自学考试能带手表进入考场吗?附考试规定!

二、26年自学考试的年限及科目安排

一般而言,26年自学考试需要2-2.5年的时间完成。每次考试的科目数量最多只能为四个,每年最多可报名参加12门课程的考试。专业课程的设定通常在12-16门之间。自学考试并不设定具体的毕业年限,因此如果学习状况良好,可以在一年多的时间内完成所有课程的考试。然而,完成所有科目考试并不等同于立即获得毕业证,因为申请毕业证书也需要一定的时间。

三、26年自学考试备考方法

首先,在开始阅读教材之前,了解考试大纲和目录是非常重要的。这有助于了解考试的重点和内容,将考试要点标出,确保对考察的内容心中有数。其次,制定复习计划是必不可少的,不能随心所欲地学习,应当有合理的计划执行。最后,考前两个月夯实基础,不要急着做题,重点是反复阅读教材巩固知识点。考前刷真题,牢记重点,通过重复练习历年真题可以对考试内容有更加深入的记忆。

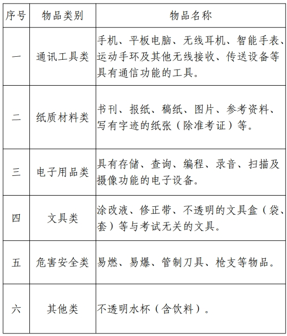
四、26年自学考试规定:不能携带手表进入考场

根据规定,26年自学考试考生不得携带手机、手表、电子设备等违禁物品进入考场。因此,无法携带手表进入考场,以避免违纪行为发生。考生应严格遵守考试规定,以确保考试的公平公正性,保障考试的顺利进行。

希望以上内容对需要提升学历的同学有所帮助,祝各位考生顺利通过26年自学考试,取得优异的成绩!