大牛自考网
当前位置:首页>自考资讯>自考专业>2026年小自考的报名条件 报名入口是?

2026年小自考的报名条件 报名入口是?

更新时间:2026/3/19 15:09:48  栏目:自考专业  来源:大牛自考网  阅读( )
导读:2026年小自考报名条件是非常重要的,只有满足了条件才能顺利报名参加考试。首先,2026年小自考要求参加学校助学,通过助学点进行报班助学。其次,需要参加主考院校的自主命题考试合格以及统考笔试合格,才能申请毕业。

2026年小自考是一种提升学历的好机会,相比大自考,小自考报名以及考试方式有着独特的规定。接下来将为大家详细介绍2026年小自考报名条件以及报名入口是什么。

2026年小自考的报名条件 报名入口是?

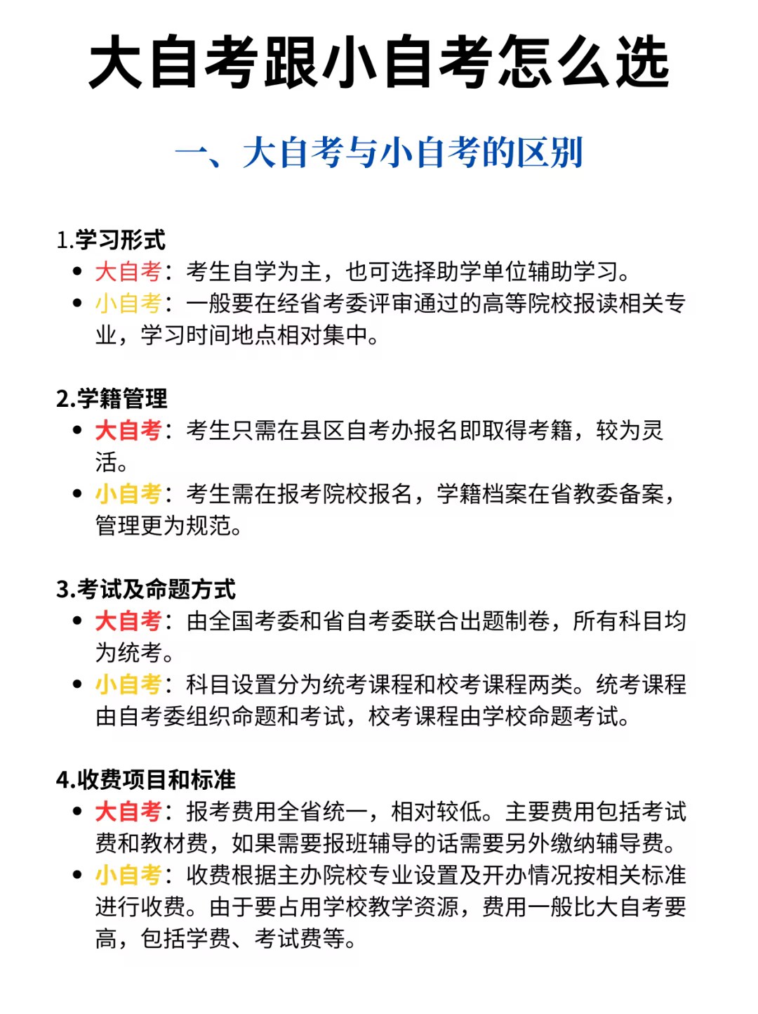
一、2026年小自考报名条件

2026年小自考报名条件是非常重要的,只有满足了条件才能顺利报名参加考试。首先,2026年小自考要求参加学校助学,通过助学点进行报班助学。其次,需要参加主考院校的自主命题考试合格以及统考笔试合格,才能申请毕业。

二、2026年小自考报名入口在哪里?

想要参加2026年小自考,首先需要找到正确的报名入口。具体操作是:

1. 搜索主考院校的继续教育官网,例如,以华南师范大学为例,百度搜索“华南师范大学继续教育学院”,一定要找到带有“官网”两字的学校官网。

2. 进入官网后找到“自学考试”一栏,再点击“社会助学(独立办班)”。

3. 浏览最新的招生简章,要拉到最后面查看附件中的助学点相关信息。

4. 查看相关的社会助学点表格,了解具体的报名流程和要求。

三、2026年小自考的优势

相比于大自考,2026年小自考有着诸多优势。首先,小自考的统考科目较少,难度相对较低,合格率也更高。其次,小自考一年可以考四次,包括两次统考和两次校考,考试次数越多,开考科目也越多,学生毕业时间也更快。最重要的是,小自考和大自考的毕业证书具有同等的含金量和效力,毕业生可以继续深造或参加各类资格考试。

四、2026年小自考考试难度

2026年小自考主要以设计类专业为主,统考科目较少,难度相对比较低,适合没有画画基础的考生报考。此外,2026年小自考每年增加了两次校考机会,总共有5次考试机会,使得考生更快完成所有考试,缩短毕业时间。

五、2026年小自考的学习周期

最快情况下,2026年小自考的学习周期可以在一年半内拿到证书。小自考和大自考的毕业方式相同,只要考过所报专业的所有科目合格即可申请毕业。小自考比大自考多了两次考试机会,更快完成所有科目,比大自考更简单快捷。

综上,2026年小自考是一个便捷快速提升学历的途径,希望对需要提升学历的同学有所帮助。如果有任何关于2026年小自考的问题,欢迎在我们留言,我们会为您解答。