了解自考
|
报名条件
|
招生专业
|
网上报名
网站地图
|
设为首页
|
加入收藏
离下次报名
0
0
0
天
报名通道>>
首页
自考资讯
自考报名
考试安排
自考专业
成绩查询
考务考籍
自考毕业
全国自考
教材大纲
当前位置:
首页
>
自考资讯
>
自考毕业
>广东财经大学关于2026年上半年自学考试非毕业论文实践性学习环节考试报考的通知
广东财经大学关于2026年上半年自学考试非毕业论文实践性学习环节考试报考的通知
更新时间:2026/3/25 11:43:02 栏目:
自考毕业
来源:
大牛自考网
阅读(
)
导读:
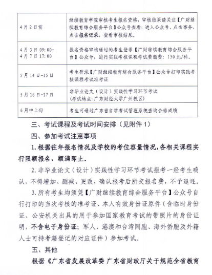
关于2026年上半年自学考试非毕业论文(设计)实践性学习环节考试报考的通知附件1:2026年上半年实践考核课程及考核时间安排.xlsx附件2:考试报名(社会考生
关于2026年上半年自学考试非毕业论文(设计)实践性学习环节考试报考的通知
附件1:2026年上半年实践考核课程及考核时间安排.xlsx
附件2:考试报名(社会考生)操作手册.pdf
咨询在线老师
延伸阅读:
福建师范大学2025小学教育自考专升本必考课程(附表)
2025-04-14
2026年自考培训机构收费一般是多少 如何选择
2024-05-01
自考英语专业学位证怎么拿?
2023-12-21
2026年1月阳江高等教育自学考试开始报名!
2025-11-11
广东省大、小自考的区别在哪里呢?
2024-08-22
自考通过率提升方法是什么
2023-12-22
自考师范专科可以考教师资格证吗?
2024-01-08
自考本科报名官网入口2024 报考条件有哪些
2024-06-13
四川英语自考学什么?
2023-12-25
2025自考本科有哪些专业 都要考什么科目
2025-03-12
最新文章
广东省2026年10月自考报考时间是多少?什么专业值得考?
2026-03-25
2026广东自考大专报名条件及流程分别是什么?
2026-03-25
广东自考大专报名条件及流程2026最新
2026-03-25
2026年广东自考大专报名条件是什么 几月开考?
2026-03-25
广东自考大专报名条件要求2026下半年(附时间表)
2026-03-25
26年广东自考专科的报名条件是什么?官方入口在哪里?
2026-03-25
2026年自学考试的本科文凭含金量高吗?多少钱能考到?
2026-03-25
26年自学考试的本科文凭含金量高吗?普通人去哪里报名?
2026-03-25
推荐阅读
2026广东自考资格要求速览!报名条件+入口指南一网打尽!
2026-01-07
汕头26年4月自学考试时间是多少?附考试日程表
2026-02-10
自考成绩什么时候公布2026年1月(广东)
2026-01-16
2026年上半年广州自考报名安排官方发布,附详细报考指引!
2026-02-04
2026年广东自考学前教育专业(本)个人如何报名?
2026-01-24
2026年广东自考汉语言文学本科能干什么?需要考哪些科目
2026-01-20
2026年全国自考本科报名官网入口全汇总!流程步骤+时间节点一文搞定
2026-02-10
2026自考怎么报名才是正规的 报考流程是什么
2026-02-07
自考报名
2026年广东自考大专报名条件是什么 几月开考?
2026-03-25
26年自学考试的本科文凭含金量高吗?普通人去哪里报名?
2026-03-25
2026年大自考在哪里报名 怎么考(附全国各省入口表)
2026-03-25
成人初中毕业提升学历需要多久拿证?难度大吗?
2026-03-25
2026年10月广东自考考试时间怎么报名
2026-03-25
广东省自考10月考试时间定了,附报考流程(2026日程表)
2026-03-25
2026年广东小自考去哪里报名考试?什么人适合考?
2026-03-25
26年自考本科1万5贵吗?自己考要多少钱
2026-03-25
考试安排
2026年自学考本科含金量高吗?能报哪些学校?
2026-03-25
26年全国各地大自考官方入口登录网址是多少?报班多少钱?
2026-03-25
26年成人初中学历可以读哪些?多久拿证
2026-03-25
广东2026年4月自考成绩公布日期一览(新)
2026-03-25
26年广东自考报名时间10月几号开考 几号报名
2026-03-25
广州2026年小自考去哪找学校报名?有什么推荐
2026-03-25
26年自考本科花一万块报班算贵吗?多少钱正常?
2026-03-25
速览!2026下半年广东省自学考试日程表(+条件)
2026-03-25