了解自考
|
报名条件
|
招生专业
|
网上报名
网站地图
|
设为首页
|
加入收藏
离下次报名
0
0
0
天
报名通道>>
首页
自考资讯
自考报名
考试安排
自考专业
成绩查询
考务考籍
自考毕业
全国自考
教材大纲
当前位置:
首页
>
自考资讯
>
自考毕业
>2025年下半年自学考试学士学位论文答辩工作方案
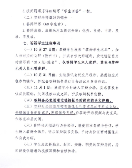
2025年下半年自学考试学士学位论文答辩工作方案
更新时间:2025/10/25 10:42:17 栏目:
自考毕业
来源:
大牛自考网
阅读(
)
导读:
附件:答辩记录表.docx 附件:答辩小组群二维码.zip 附件:腾讯会议使用手册.zip
附件:答辩记录表.docx
附件:答辩小组群二维码.zip
附件:腾讯会议使用手册.zip
咨询在线老师
延伸阅读:
2025大专升本科可以重新选专业吗 可以换吗
2025-03-24
2024下半年珠海自考本科于8月27日报名考试(通知)
2024-08-06
湘潭考相对容易的专业有哪些?
2023-12-23
广东自考专科金融管理[2504考期]开考课程:有8门!
2025-02-21
自学考试个人所得税能退吗?
2024-01-05
2024年辽宁自考报名时间具体安排(几月几日)
2023-12-23
广州美术学院动漫设计专科2025自考改革吗?
2024-10-23
2024年6月重庆交通大学自考毕业证书5月29日9:00-6月9日申办
2024-05-29
2025年4月揭阳自考考试时间表 具体几号考
2024-12-30
佛山哪有卖自考书教材的?【2024购书新指南】
2024-07-24
最新文章
高等教育自学考试2025年全国统考(25.2次) 西南财经大学考点公告
2025-10-25
2025年下半年云南省第94次高等教育自学考试和高校教师资格认定课程考试温馨提示
2025-10-25
2025年下半年云南省第94次高等教育自学考试和高校教师资格认定课程考试部分科目使用专用答题卡及特殊说明的通告
2025-10-25
贵州省2025年下半年高等教育自学考试考前提示
2025-10-25
山西省2025年下半年高等教育自学考试考生告知书
2025-10-25
高等教育自学考试考生答题注意事项
2025-10-25
2025年高等教育自学考试允许使用计算器课程
2025-10-25
山西省2025年下半年高等教育自学考试温馨提示
2025-10-25
推荐阅读
2026年1月广东自考法学专业(本)开考6门!附报名须知!
2025-10-09
2025年10月清远市自考本科什么时候报名啊
2025-07-31
广东小自考报名费多少一科?
2025-08-06
2025年10月珠海小自考本科怎么报名
2025-08-15
中山小自考几月报名几月考试
2025-08-14
肇庆2025下半年自考本科继续教育报名时间定了!
2025-08-15
广东自考本科报名时间2025年10月已出炉
2025-08-05
中山市10月自考报名时间2025年出炉!
2025-08-14
自考报名
一文读懂!2026年自考本科报名条件与报考全流程详解(附详细步骤)
2025-10-24
最新发布!2026年自考本科考试时间+报名方式一文搞定
2025-10-24
2025年10月广东自考成绩公布时间+查询方法全攻略!(最新版)
2025-10-23
2026年广东小自考报名入口及开考时间官宣!附报名平台选择指南
2025-10-23
2026年自考本科主考院校汇总!附择校指南与热门推荐
2025-10-23
速看!2026年广东自考本科报名官网入口及最新时间安排!
2025-10-23
2026年上半年广东自考专升本报名时间官宣!附详细报考流程详解!
2025-10-23
2026年广东自考本科要读几年?附毕业周期详解与备考规划指南!
2025-10-22
考试安排
高等教育自学考试2025年全国统考(25.2次) 西南财经大学考点公告
2025-10-25
2025年下半年云南省第94次高等教育自学考试和高校教师资格认定课程考试温馨提示
2025-10-25
2025年下半年云南省第94次高等教育自学考试和高校教师资格认定课程考试部分科目使用专用答题卡及特殊说明的通告
2025-10-25
贵州省2025年下半年高等教育自学考试考前提示
2025-10-25
山西省2025年下半年高等教育自学考试考生告知书
2025-10-25
高等教育自学考试考生答题注意事项
2025-10-25
2025年高等教育自学考试允许使用计算器课程
2025-10-25
山西省2025年下半年高等教育自学考试温馨提示
2025-10-25