大牛自考网
当前位置:首页>自考资讯>全国自考>2026佛山大自考10月报名时间今日公布

2026佛山大自考10月报名时间今日公布

更新时间:2026/2/25 16:41:28  栏目:全国自考  来源:大牛自考网  阅读( )
导读:2026佛山大自考10月报名时间在8月25日-28日,考试安排在10月24-25日。

2026年佛山大自考一年考三次,分别是1月、4月和10月。目前已至10月考期预报名阶段。下面将为大家详细介绍一下佛山大自考10月报名信息。

一、10月佛山大自考报名时间

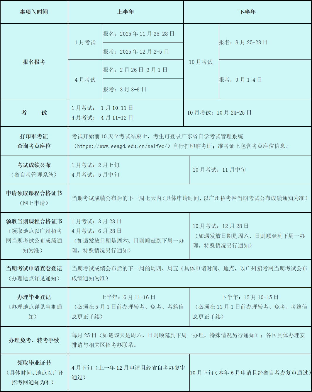
4月报名已经结束,还计划在今年参加佛山大自考的话,只能选择10月考期。目前佛山大自考10月考期安排尚未公布,但可从往年及今年年初广州招考网公布的信息得知,10月日程如下:

1.报名时间:8月25-28日

2.报考时间:9月1日-4日

3.考试时间:10月24-25日

温馨提示:一切请以官方公布为准。

二、佛山大自考报名条件

大自考相对自由,故报考受限程度相当低。以下是佛山大自考报名条件:

⑴学历要求:没有严格的学历限制,无论是初中、高中、中专还是大专学历,都可以报名。

⑵户籍要求:对报考者的户籍没有特别限制,外地考生也可以报考自学考试。

⑶年龄要求:自学考试对年龄没有限制,热爱学习都能报名参加。

⑷其他要求:在自考本科毕业时,考生需出示国家承认的专科学历证明,才能办理本科证。

特别提醒:报考几乎不受限,但想要考过并不易。

三、佛山大自考报名流程

佛山大自考报名并不复杂,只要你识字,按提示填入信息就能完成报考。如下是基本报名步骤:

⑴预报名环节:登录官网-【考生入口】-【考生预报名】-填报个人信息-获取预报名号-相片采集-获取准考证号;

⑵报考环节:登录官网-【考生报考】-输入准考号登录-选考区报课程-缴费。

①新生报名流程

②老生报名流程

四、佛山大自考专业院校推荐

据了解,2026年佛山大自考专业院校推荐如下:

⑴学校推荐(3所):广东外语外贸大学、华南师范大学、暨南大学

⑵专业推荐如下(4个):

01、视觉传达设计

视觉传达设计是小自考专业,所谓小自考就是仅2-4门笔试,剩下的校考则由学校自己组织考试,通过率高。开考的学校有包括广东外语外贸大学、汕头大学、广东财经大学、华南农业大学等,小自考专业最快的毕业时间是1.5年!

02、工商管理

工商管理(商务管理)就业面广,属于万金油专业,没有高数,总体比较简单好考些,一年有3次考期,而必考只有11门,因此顺利的话最快1.5年也是考完所有笔试科目的!

03、人力资源管理

人力资源管理是自考中热门专业,HR,它的必考科目只有11门,一年有三次考试机会,另外它不考数学,对于很多零基础考生来说比较友好。

04、汉语言文学

汉语言文学自考本科考试科目少,一年三次考试机会,过渡期内无需加考,而课程难度来说,以背为主,相对来说是比较简单,也是教资和公务员选择的热门专业!

综上,2026佛山大自考10月报名时间在8月25日-28日,考试安排在10月24-25日。想要参加自考的考生,建议预留足够长的时间用来备考,避免备考不全,导致不合格。

注:如果想要了解更多自考报考、备考、专业说明等相关信息,欢迎咨询在线自考网的老师,会有专业老师进行沟通,帮助获取学历提升方案及相关免费真题。