大牛自考网
当前位置:首页>自考资讯>全国自考>自考免考政策详解:如何凭前置学历和等级证书申请免考?

自考免考政策详解:如何凭前置学历和等级证书申请免考?

更新时间:2025/2/20 9:09:33  栏目:全国自考  来源:大牛自考网  阅读( )
导读:随着自考报名的临近,许多考生开始提前准备备考计划。而对于一些拥有前置学历或相关等级证书的考生来说,自考免考政策为他们提供了宝贵的机会,帮助他们减少不必要的课程和考试压力。自考免考不仅能够节省大量时间和精力,还能加快完成学业的进程。那么,哪些情况可以申请免考...

随着自考报名的临近,许多考生开始提前准备备考计划。而对于一些拥有前置学历或相关等级证书的考生来说,自考免考政策为他们提供了宝贵的机会,帮助他们减少不必要的课程和考试压力。自考免考不仅能够节省大量时间和精力,还能加快完成学业的进程。那么,哪些情况可以申请免考?具体的申请流程是怎样的?

一、哪些情况可以申请免考?

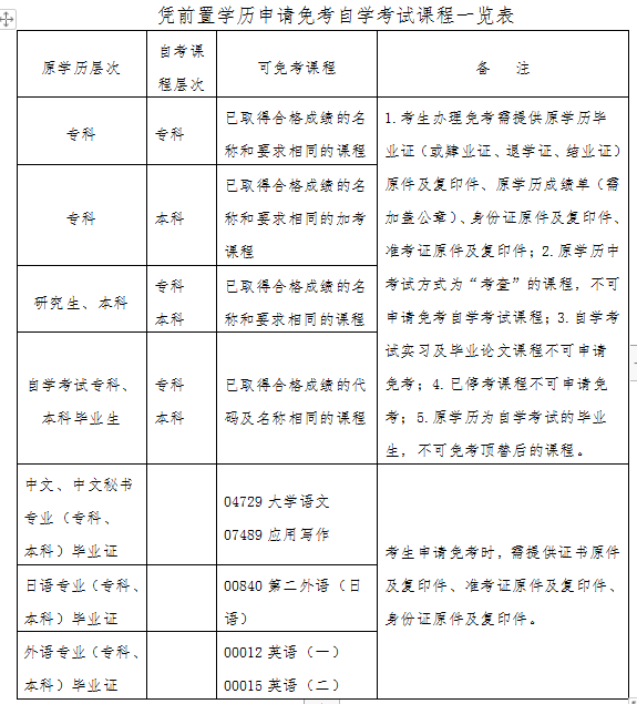
  1. 凭前置学历申请免考国家承认的各类高等学校及自考专科以上的毕业生(包括结业生、退学生),可以申请免考已学习且成绩合格的相关课程。例如,本科结业生可以凭结业成绩申请免考专科层次的课程。

  2. 凭等级证书申请免考部分国家认可的等级证书,如全国计算机等级考试(NCRE)、全国英语等级考试(PETS)、大学英语四六级考试(CET)等,可以用于申请免考相应的自考科目。考生如果持有这些证书,并符合相关要求,可免考英语(二)等科目,还可以申请免考自考本科的学位英语。

二、如何申请免考?

  1. 申请前置学历免考考生登录广东省自学考试管理系统,通过考籍管理模块中的凭前置学历申请免考功能提交申请后,向当地县(区)考办提交身份证、毕业证书和完整成绩表的原件及复印件。如成绩表是从本人档案中复印的,档案所在单位人事部门须在复印件上签署意见,并加盖公章。如成绩表是从原毕业学校复印的,须由原毕业学校教务处在复印件上签署意见,并加盖公章。考生提交材料并经市考办审核通过30个工作日后,可登录系统查询办理结果。

  2. 申请等级证书免考考生登录广东省自学考试管理系统,通过考籍管理模块的证书免考申请功能提交申请,由系统自动对证书进行核验。如核验通过则无需现场办理免考手续;如核验不通过,则按规定到当地县(区)考办提交身份证、等级证书原件及复印件。考生提交材料并经市考办审核通过30个工作日后,可登录该系统查询办理结果。凭在外省或2005年前考取的等级证书办理免考手续的,视查验证书的实际所需时间顺延。

三、免考需要注意什么?

  1. 免考科目数量限制免考的课程门数不得超过所报考专业课程总数的三分之二。否则,考生将不具备申请毕业的资格。

  2. 免考与学位申请的关系部分课程的免考可能会影响学位申请。虽然免考课程会标注为“免考”通过,但并不会记录具体分数。考生应提前咨询主考院校的学位授予条件,确保免考不会对学位申请造成影响。

  3. 免考的特殊情况考生如有多个自考准考证或跨省取得等级证书等特殊情况,可能无法自动办理免考,需到当地自考办进行人工审核。

自考免考政策为考生提供了便利,节省了备考时间和精力。但申请免考需严格按照要求准备材料,确保申请顺利通过。了解免考条件并合理利用这一政策,将有助于考生更快完成学业,迈向成功的自考之路。